铅期货合约是投资者进行铅金属价格风险管理和投资的重要工具。而标准合约的制定以及对标准差的要求,是保证市场公平、高效运行的关键。将深入探讨铅期货标准合约的构成,以及与之密切相关的标准差要求及其意义。 理解这些内容,对于参与铅期货交易的投资者至关重要,可以帮助他们更好地评估风险,制定交易策略。
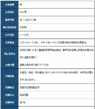
铅期货标准合约是指由交易所统一制定的、规定了合约规格、交易单位、交割方式、交割地点等一系列条款的标准化合约。 这些条款的统一性,保证了市场交易的透明度和效率,避免了由于合约条款差异带来的交易风险。一个典型的铅期货标准合约会包含以下几个关键要素:合约月份(例如,2024年1月、2024年3月等)、合约单位(例如,每手合约代表的铅金属数量,通常以吨为单位)、交割月份、交割地点、最小价格波动单位(tick size)、保证金比例、最后交易日等等。 不同交易所的铅期货标准合约可能略有差异,投资者需要仔细阅读交易所发布的合约说明书,了解具体的合约条款。

标准差是衡量数据离散程度的一种统计指标,在期货交易中,它反映了期货价格在一段时间内的波动程度。标准差越大,表示价格波动越大,风险越高;反之,标准差越小,表示价格波动越小,风险越低。 投资者可以通过分析铅期货价格的历史数据,计算其标准差,来评估潜在的风险。例如,如果某铅期货合约的历史价格标准差较高,则表明该合约价格波动剧烈,投资者需要采取更谨慎的交易策略,例如降低仓位或增加止损点。 标准差还可以用于构建交易模型,例如构建均值-标准差模型,帮助投资者进行资产配置和风险管理。
期货交易所通常会根据合约标的物的价格波动情况,制定相应的保证金制度。保证金是投资者进行期货交易时需要缴纳的保证金,用于保证交易的履约能力。保证金比例通常与合约的标准差成正比,即标准差越高,保证金比例越高。 这是因为标准差越高,价格波动越大,投资者面临的风险也越大,交易所需要收取更高的保证金来降低自身的风险。 理解铅期货合约的标准差,对于理解交易所的保证金制度至关重要。 投资者需要根据自身的风险承受能力和对市场波动的预期,合理控制仓位,避免由于保证金不足而导致爆仓的风险。
铅期货合约的标准差并非一成不变,它受到多种因素的影响。这些因素可以大致分为宏观经济因素和微观市场因素。宏观经济因素包括全球经济增长速度、通货膨胀率、货币政策等。例如,全球经济增长放缓可能会导致铅的需求下降,从而导致铅期货价格下跌,进而降低标准差。微观市场因素包括铅的供求关系、生产成本、库存水平、市场情绪等。例如,如果铅矿产量下降,而市场需求保持强劲,则会导致铅期货价格上涨,进而提高标准差。 投资者需要密切关注这些因素的变化,以便更好地预测铅期货价格的波动,并调整自身的交易策略。
在铅期货交易中,有效地利用标准差进行风险管理至关重要。投资者可以通过以下几种方式利用标准差来控制风险:根据历史数据计算标准差,评估潜在的风险。如果标准差较高,则表明价格波动剧烈,投资者应该降低仓位或增加止损点。利用标准差构建交易模型,例如构建均值-标准差模型,来进行资产配置和风险管理。 结合其他技术指标,例如布林带、KDJ等,来辅助判断市场走势,并制定相应的交易策略。 要始终保持理性,避免过度交易,并严格遵守风险管理原则。
不同金属期货合约的标准差通常不同,这主要取决于其各自的市场特性和供求关系。铅期货合约的标准差与其他金属期货合约(例如铜、铝、锌等)相比,可能会有所差异。 投资者在进行跨品种交易时,需要仔细比较不同金属期货合约的标准差,评估其风险水平,并制定相应的交易策略。 例如,如果投资者打算同时交易铅和铜期货,则需要比较两者的标准差,以确定哪种金属期货的风险更高,并相应地调整仓位。 这种比较分析有助于投资者更好地分散风险,提高投资效率。
总而言之,铅期货标准合约及其标准差是期货交易中不可或缺的组成部分。深入理解这些概念,并结合实际市场情况进行分析,对于投资者有效地进行风险管理和制定合理的交易策略至关重要。 投资者应该持续学习,不断提高自身的风险管理能力,才能在充满挑战的期货市场中获得成功。
国际原油期货市场是全球大宗商品市场中最为活跃和重要的组成部分之一,它不仅是原油价格发现的场所,也是全球能源供需关系、 ...
在瞬息万变的期货市场中,交易成本是影响投资者盈利能力的关键因素之一。对于选择冠通期货进行交易的投资者而言,深入了解其 ...
期货交易中,理解多空持仓量对于判断市场情绪和潜在的价格走势至关重要。多空持仓量反映了市场上多头和空头力量的对比,帮助 ...
在瞬息万变的金融市场中,尤其是杠杆效应显著的期货市场,价格波动是投资者面临的核心挑战。而K线图,作为技术分析的基石, ...
在期货交易的世界里,资金的便捷、安全流转是投资者进行交易的基础。而“银期转账”正是连接投资者银行账户与期货账户之间资金 ...