纸浆期货交割是指期货合约到期时,买方和卖方根据合约条款进行实物交割的过程。纸浆期货交割是期货市场的重要环节,它保证了期货合约的履约性,也为市场参与者提供了套期保值和风险管理的工具。
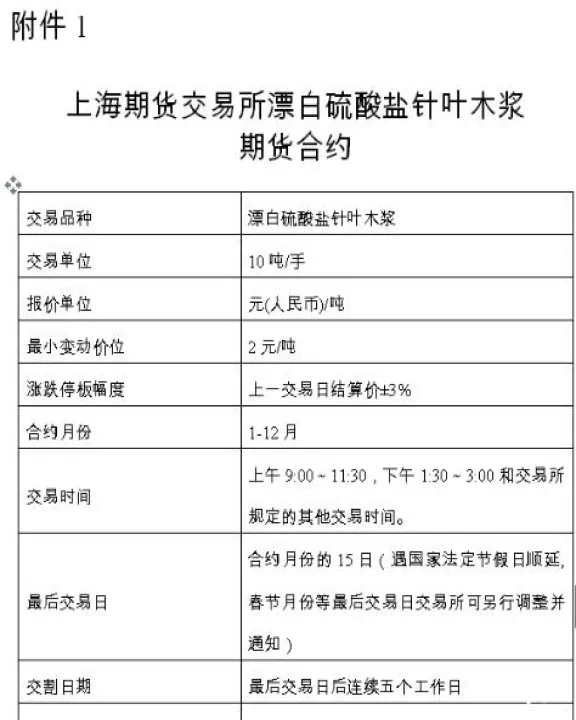
上海期货交易所(上期所)发布的纸浆期货合约(简称纸浆2111)规定了详细的交割标准,主要包括以下内容:

1. 交割品级:纸浆2111期货的交割品级为针叶漂白硫酸盐木浆(NBSK),质量等级符合国际标准ISO 302:2015。
2. 交割数量:每张纸浆2111期货合约的交割单位为10吨,交割数量的允许偏差为±5%。
3. 交割方式:纸浆2111期货采用实物交割方式,交割地点为指定仓库。
4. 交割时间:纸浆2111期货的交割时间为合约到期日后的第一个工作日。
纸浆期货交割涉及到一定的成本,主要包括以下几个方面:
1. 仓储费:交割品在指定仓库的仓储费用,由卖方承担。
2. 装卸费:交割品装卸的费用,由买卖双方协商承担。
3. 检验费:交割品质量检验的费用,由买卖双方协商承担。
4. 运输费:交割品从指定仓库到买方指定地点的运输费用,由买方承担。
纸浆期货交割流程主要包括以下几个步骤:
1. 交割通知:合约到期前5个工作日,卖方向买方发出交割通知,通知交割品数量、交割地点和交割时间。
2. 交割品检验:交割日,买卖双方在指定仓库对交割品进行检验,确认交割品符合交割标准。
3. 交割交收:检验合格后,卖方将交割品交割给买方,买方支付货款。
4. 交割结算:交割完成后,上期所对交割双方进行结算,包括仓储费、装卸费、检验费等费用的结算。
5. 交割报告:上期所发布交割报告,公布交割数量、交割价格和交割费用的相关信息。
纸浆期货交割是期货市场的重要环节,它保证了期货合约的履约性,也为市场参与者提供了套期保值和风险管理的工具。纸浆2111期货的交割标准、成本和流程都有详细的规定,确保交割过程的顺利进行。了解纸浆期货交割的知识,对于参与纸浆期货市场的投资者和企业至关重要。
国际原油期货市场是全球大宗商品市场中最为活跃和重要的组成部分之一,它不仅是原油价格发现的场所,也是全球能源供需关系、 ...
在瞬息万变的期货市场中,交易成本是影响投资者盈利能力的关键因素之一。对于选择冠通期货进行交易的投资者而言,深入了解其 ...
期货交易中,理解多空持仓量对于判断市场情绪和潜在的价格走势至关重要。多空持仓量反映了市场上多头和空头力量的对比,帮助 ...
在瞬息万变的金融市场中,尤其是杠杆效应显著的期货市场,价格波动是投资者面临的核心挑战。而K线图,作为技术分析的基石, ...
在期货交易的世界里,资金的便捷、安全流转是投资者进行交易的基础。而“银期转账”正是连接投资者银行账户与期货账户之间资金 ...